Motivation
In many real-world decision-making domains, the most valuable signals are not purely quantitative.
In the Chinese A-share market, especially within short-term thematic trading, experienced human traders often rely on a mixture of pattern recognition, risk framing, contextual awareness, and subjective judgment rather than explicit numerical forecasts.
Over the years, I have closely followed a well-known technical trader who publishes daily market reviews on Chinese stock forums. His posts focus on short-term thematic stocks and typically address questions such as:
- “I bought this stock today and it dropped. Should I cut my loss tomorrow?”
- “This stock is strong today. Is it still worth chasing?”
- “Does this setup look safe for a short-term entry?”
What stood out to me was not that he predicted prices perfectly, but that:
- His decision framing was remarkably consistent
- His risk warnings were often timely
- His overall judgment was correct in roughly 80% of cases, despite the noisy nature of the market
This raised a fundamental question:
If an individual human can repeatedly make high-quality short-term decisions,
can we model how they think—rather than just what they predict?
This project is an attempt to answer that question.
Problem Statement
Most financial AI systems focus on numeric prediction:
- Predicting price
- Predicting return
- Predicting probability of gain
However, the trader I observed rarely made explicit predictions like “this stock will rise 5% tomorrow.”
Instead, his outputs were closer to:
- “This setup is worth watching, but risk is elevated.”
- “Momentum exists, but volume confirmation is weak.”
- “The downside risk outweighs the potential reward.”
These are judgment statements, not forecasts.
Therefore, the goal of this project is not to predict returns, but to:
Model human-style decision logic in a structured, explainable, and reproducible way.
Design Goals
The system was designed around four core principles:
- Judgment, not prediction The output should resemble how a human trader reasons, including conditions, risks, and uncertainty.
- Explainability over performance Every decision must be traceable to interpretable signals or reasoning paths.
- Human–machine fusion Subjective judgment and objective data should coexist, not replace each other.
- Resistance to overfitting and regime shifts The system must degrade confidence when signals conflict or data is insufficient.
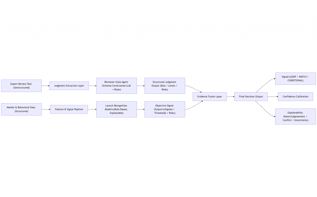
System Overview
At a high level, the system consists of two complementary components:
- A Reviewer-Style Agent
- A Quantitative Launch Recognition Model
These components operate independently and are later fused through explicit rules. System Design Diagram:

Component 1: Reviewer-Style Agent (Human Judgment Modeling)
Objective
The reviewer-style agent aims to replicate the decision framing of a specific human trader—not their profitability.
This includes modeling:
- Bias (e.g., WATCH / SKIP / CAUTIOUS ENTRY)
- Key levels
- Risk factors
- Narrative reasoning style
Data Source
- Daily review posts from Chinese stock forums
- Content includes outlooks, warnings, and contextual commentary
Methodology
- Manual Labeling (Small but High-Quality Dataset) A curated subset of posts (30–100) is manually labeled into structured fields such as:
- Bias
- Setup type
- Key levels
- Risk flags
- Schema-Constrained LLM Extraction An LLM is used to extract structured judgments, but outputs are constrained by:
- Fixed schemas
- Required fields
- Consistency rules
- Rule Enforcement Hard rules ensure outputs remain interpretable and aligned with human reasoning patterns.
The result is a style-consistent judgment generator, not a black-box predictor.
Component 2: Launch Recognition Model (Objective Signals)
The second component is a fully explainable, rule-based quantitative model.
Purpose
Rather than predicting returns, the model evaluates whether a stock exhibits characteristics commonly associated with successful short-term launches, based on historical patterns.
Inputs
- Price and volume features
- Capital flow
- Turnover ratios
- Intraday behavior patterns
- Historical success/failure distributions
Output
- Discrete signals (e.g., SKIP / WATCH / AUCTION)
- Explicit signal thresholds
- Risk conditions
All model logic is versioned and stored in a human-readable model.md file to ensure transparency.
Fusion Logic: Human Judgment + Quantitative Evidence
A key design choice was not to merge these models via a learned ensemble.
Instead, fusion is entirely rule-based and explainable:
- Agreement → Increase confidence
- Conflict → Surface divergence and downgrade confidence
- Insufficient data → Explicitly lower confidence
This mirrors how experienced humans behave when intuition and data disagree.
Example Output
{
"final_signal": "WATCH",
"final_confidence": 0.58,
"model_signal": "SKIP",
"agent_signal": "WATCH",
"conflict": true,
"notes": [
"Quant model flags elevated risk",
"Reviewer-style agent suggests conditional observation"
]
}Code language: JSON / JSON with Comments (json)
Validation and Iteration
Rather than optimizing for short-term accuracy, the system emphasizes self-validation:
- Batch scoring across historical windows
- Outcome backfilling (next-day / multi-day behavior)
- Error analysis:
- False positives
- Missed risks
- Rule adjustment and model versioning
This enables controlled evolution without drifting into opaque behavior.
Why This Is Not a Trading Bot
It is important to clarify what this system is not:
- It is not an automated trading strategy
- It does not optimize for profit maximization
- It does not replace human decision-making
Instead, it functions as:
A structured decision support system that formalizes human judgment.
Broader Implications
Although inspired by equity markets, this approach generalizes to many domains:
- Content moderation
- Risk assessment
- Marketplace ranking
- Human-in-the-loop AI systems
- Decision auditability in regulated environments
Any domain where expert judgment matters more than raw prediction can benefit from this paradigm.
Conclusion
This project explores a simple but under-addressed idea:
Human judgment is a model—just not a numeric one.
By treating expert reasoning as a first-class modeling target, we can build AI systems that are more transparent, trustworthy, and aligned with real-world decision processes.
Closing Notes
The source code for this system is intentionally private.
This article focuses on architecture, methodology, and design philosophy rather than proprietary parameters or strategies.